№168 ГДЗ Рымкевич 10-11 класс (Физика)
Решение #1
Решение #2
Решение #3

Рассмотрим вариант решения задания из учебника Рымкевич 10-11 класс, Дрофа:
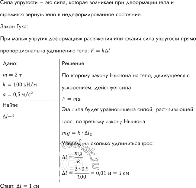
Найти удлинение буксирного троса жесткостью 100 кН/м при буксировке автомобиля массой 2 т с ускорением 0,5 м/с2. Трением пренебречь.
*размещая тексты в комментариях ниже, вы автоматически соглашаетесь с пользовательским соглашением