№139 ГДЗ Рымкевич 10-11 класс (Физика)
Решение #1
Решение #2
Решение #3

Рассмотрим вариант решения задания из учебника Рымкевич 10-11 класс, Дрофа:
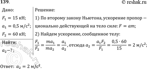
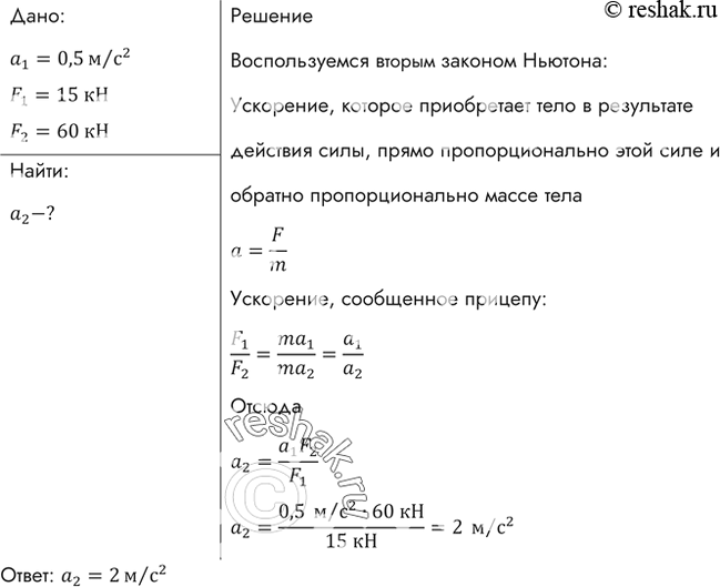
Трактор, сила тяги которого на крюке 15 кН, сообщает прицепу ускорение 0,5 м/с2. Какое ускорение сообщит тому же прицепу трактор, развивающий тяговое усилие 60 кН?
*размещая тексты в комментариях ниже, вы автоматически соглашаетесь с пользовательским соглашением